河南属于几类疫区啊
〖壹〗、河南属于Ⅱ类疫区,为中风险区域。根据《基孔肯雅热防控技术指南(2025年版)》 ,全国按风险高低针对蚊媒传染病将地区分为四类,其中Ⅰ类为高风险(如广东 、云南等6省),Ⅱ类为中风险(含河南在内11省),Ⅲ类为低风险(如北京、陕西等8省) ,Ⅳ类为无风险(如黑龙江、新疆等7地区) 。

〖贰〗、河南被归类为基孔肯雅热防控的Ⅱ类地区。分类依据:根据《基孔肯雅热防控技术指南(2025年版)》的分类标准,我国31个省(自治区 、直辖市)及新疆生产建设兵团被划分为不同的流行风险地区。这一分类是基于媒介伊蚊的活跃程度、既往病例报告情况以及聚集性疫情的发生风险等因素综合评估得出的。

〖叁〗、判定标准:以累计确诊病例数为核心指标,通常将累计确诊超过100例的城市或地区划定为重点疫区 。实例:湖北全省因疫情早期集中爆发 ,所有城市均被列为重点疫区。

〖肆〗 、示例:在特定时期,湖北全省因疫情严重,各市累计确诊病例数远超100例 ,所以湖北全省被列为重点疫区。此外,全国还有27个市因确诊病例超过100人被列为重点疫区,如浙江省的温州市、台州市、杭州市 、宁波市 ,河南省的信阳市、驻马店市,安徽省的合肥市、阜阳市,江西省的南昌市等 。
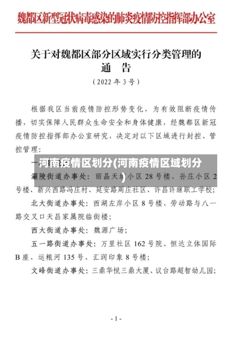
河南平顶山市新华区:实施差异化分区精准管理
河南平顶山市新华区通过划分A 、B、C三类区域 ,实施差异化分区精准管理,结合疫情防控实际动态调整交通卡点,分类制定防控策略以平衡安全与民生需求。
平顶山位于河南省中部,与郑州、许昌 、漯河、驻马店、南阳、洛阳等多个地级市相邻。地理位置上 ,平顶山属于华中地区 。平顶山的行政设置 平顶山市下辖新华区 、卫东区、石龙区、湛河区4个市辖区,以及宝丰县 、叶县、郏县、鲁山县4个县。
石家庄市,12月1日开始有序恢复正常生产生活秩序。桥西区 、长安区、裕华区、新华区 、高新区、循环化工园区实施分区分级差异化防控 ,有序恢复生产生活秩序 。重庆市,11月30日晚召开疫情发布会,宣布重庆中心城区将“分区分类、由点及面 、逐步放开”成都市 ,已达过去封城标准而没有封城。

郑州封控区和管控区有哪些?
郑州管控区的划分标准为该封控区所在社区(行政村)的其他区域。具体说明如下:划分依据:当某一区域被划定为封控区后,其所在的整个社区(行政村)范围内,除去封控区本身 ,剩余的其他区域即被划定为管控区 。
郑州封控区是指病例和无症状感染者的居住地所在小区及活动频繁的周边区域,以及病例发病前2天或无症状感染者检测阳性前2天起至隔离管理前曾经活动,造成传播可能性较高且密接、次密接追踪判定难度较大的相关区域。以下是对封控区的详细解释:划分依据:主要基于病例和无症状感染者的居住地及活动轨迹。
郑州市下辖新密市管控区和封控区:翠微路以东、郑登快速路以西、人和路以南 、华韦路以北区域。王寨河村界以东、郑登快速路以西、华韦路以南 、C031村道以北区域 。郑登快速路以东、庙后组以西、C011村道以南 、翟沟村界以北区域。
河南安阳两地划为高风险地区,一地划为中风险
〖壹〗、自2022年1月10日起 ,安阳市将汤阴县育才中学、古贤镇大朱庄村划为高风险地区,内黄县六村乡袁六村划为中风险地区,其他地区风险等级不变。具体说明如下:高风险地区汤阴县育才中学:学校作为人员密集场所,在疫情传播中具有较高风险 。
〖贰〗 、安阳安阳地区近来没有低、中、高风险区域 ,都是常态化防控区。
〖叁〗 、月10日,汤阴县育才学校被划定为高风险地区。1月10日,汤阴县古贤镇大朱庄村被划定为高风险地区 。中风险地区有3个 1月10日 ,内黄县六村乡袁六村被划定为中风险地区。1月8日,文峰区和园小区一期4号楼1单元被划定为中风险地区。1月8日,滑县锦和街道锦和书苑人才公寓被划定为中风险地区 。
〖肆〗、根据安阳市现行疫情防控政策 ,对国内中高风险地区、发生本土疫情及所在省辖市的入(返)安人员实施就地隔离或劝返措施,具体规定如下:政策依据自1月5日起,安阳市在高速公路、国省干线等重要出入口设立疫情监测服务点 ,对入安车辆及人员实施分类管控。
郑州市调整部分区域疫情风险等级的通告(2021年45号)
郑州市新冠肺炎疫情防控指挥部办公室发布通告,自2021年11月7日起调整部分区域疫情风险等级,将新密市新华路办事处新惠街社区划定为中风险地区 ,其他地区风险等级保持不变。
截至2021年11月3日,郑州市风险等级名单为0个高风险地区 、1个中风险地区(荥阳市贾峪镇滨湖社区) 。具体调整情况如下:高风险地区:无。自2021年8月28日12时起,郑州市中高风险地区全部清零,此后未再划定高风险区域。
高风险地区:暂无。中风险地区:共2个 ,具体为荥阳市贾峪镇滨湖社区、金水区未来路办事处银基王朝四期 。疫情数据补充说明(截至11月3日24时):新增病例情况:新增本土确诊病例3例,其中郑州2例,周口1例。新增本土无症状感染者6例 ,均位于郑州。新增境外输入无症状感染者1例,无新增疑似病例 。
自2021年11月19日0时起,郑州金水区未来路办事处银基王朝四期由中风险地区调整为低风险地区。具体说明如下:调整依据:经郑州市新冠肺炎疫情防控领导小组同意 ,依据疫情防控形势对部分区域风险等级进行调整。
截至2021年11月3日,郑州市荥阳市贾峪镇滨湖社区属于中风险地区,郑州市其他区域无中高风险地区 。具体说明如下:风险等级调整情况自2021年11月3日起 ,郑州市将荥阳市贾峪镇滨湖社区调整为中风险地区,全市范围内无高风险地区。
021年荥阳市存在中风险地区,具体为贾峪镇滨湖社区。详细信息如下:调整时间:根据郑州市新冠肺炎疫情防控指挥部办公室发布的《关于调整部分区域疫情风险等级的通告(2021年39号)》 ,自2021年11月3日起,荥阳市贾峪镇滨湖社区被调整为中风险地区 。
郑州中风险地区有哪些
中风险地区:荥阳市贾峪镇滨湖社区根据2021年11月3日更新信息,该区域被调整为中风险地区,为当时郑州市唯一的中风险区域。
焦作东站:非高风险地区返焦人员扫“场所码 ”通行 ,货运车辆扫“货畅码”通行;高风险地区人员提前报备,查验24小时核酸并落实隔离政策。修武站、云台山站:下站低风险地区人员绿码通行;中高风险地区人员持绿码及48小时核酸证明通行,场所码异常者按防疫政策执行 ,需提前三天在“焦我办”小程序报备 。
你好,根据郑州市疫情防控通告,郑州东站暂未被列为风险区 ,近来郑州市中高风险地区有以下几个:自2021年8月7日起,将金水区南阳新村街道开元小区 、二七区福华街街道铁道京广家园、管城回族区航海东路街道金盾未来花园、新郑市孟庄镇洪府村等4个地区调整为中风险地区。
被划入中高风险地区的居家隔离。关键要求:需提供社区盖章的隔离证明,证明需包含隔离开始时间 、解封时间、隔离原因、隔离地点等关键信息。涉及产品及赔付标准产品名称:复星联合爱无忧;天安爱无忧0(冠疫保0);众安爱无忧 。








