家庭中应准备什么药品应对新冠?听听亲历者怎么说
总结家庭应对新冠以缓解症状、支持恢复、预防重症为目标,核心药物推荐扑热息痛或布洛芬,辅助储备润喉片 、抗原试剂等物资。同时需重视营养摄入、环境消毒与心理调节 ,特殊人群用药前务必询问医生 。若症状持续加重或出现预警信号(如胸痛、意识模糊),应立即就医。

应对措施:各自在小房间隔离,在家庭群里交流不适情况;为节省药品 ,自己和老公症状较轻吃复方安芬胺烷片,散列通留给儿子,半盒布洛芬留给闺女用。相关情况:公公婆婆听说一家人感染后害怕得不得了 ,躲在家里偷偷吃药,家里人发现后进行了劝说,提醒家里有老人的要注意 ,不能乱吃药 。

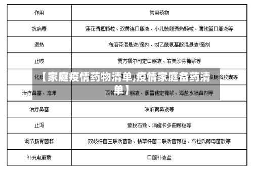
按时吃药:遵医嘱服用连花清瘟胶囊或者金花清感颗粒,服药期间戒烟限酒,提高机体免疫力 ,作息规律,保证充足的睡眠,避免熬夜。请点击输入图片描述 时检测:对于在家隔离的患者,应该自备新型冠状病毒肺炎自测试剂盒进行按时检测 ,直到检测结果显示阴性才能解除居家隔离。
中医药抗疫效果受患者认可4月2日凤凰卫视报道,香港特区政府向全港270万户家庭派发防疫服务包,包含中央协助采购的中成药连花清瘟胶囊 ,抗疫中成药供应充足 。记者采访中,一些居家隔离康复的新冠患者表示治疗过程服用了中成药且效果很好。
未雨绸缪的重要性 在疫情全面放开后,许多人因为未能提前储备药品而陷入困境。提前准备药品和防疫物资 ,可以在关键时刻缓解焦虑,提高应对能力 。生活中,我们应该学会未雨绸缪 ,为可能发生的意外情况做好准备。

疫情防控物资储备清单
广州市家庭应急储备物资清单 包括应急食品 、应急饮用水、应急照明工具、简易灭火器具 、应急包(含常用医疗用品)、防护器材等。北京市家庭应急物资清单 涵盖了应急食品、饮用水 、应急药品、应急工具(如多功能手电筒、救生哨 、多功能组合工具等)、防护用品等 。
信息甄别:警惕虚假宣传的“特效药”或“防疫神器 ”,优先选取国家药监局认证产品。政策变动:若疫情出现重大变化,需根据最新指南调整储备清单。总结:防控措施优化后 ,个人需结合政策执行风险、无症状感染隐蔽性及医疗资源压力,理性储备连花清瘟、退烧药等物资,同时避免被市场短期波动误导。
疫情防控物资储备包括医疗应急物资和生活物质等 。医疗应急物资有医用防护服 、隔离面罩、医用及具有防护作用的民用口罩、医用护目镜 、消杀用品、酒精等。生活物资有折叠床等救灾物资,以及重点保供的粮食、蔬菜 、肉蛋奶、速冻食品等生活必需品。
防疫防控物资分为医疗物资和生活物资 ,医疗物资包括口罩、防护服 、护目镜、乳胶手套、消毒液 、呼吸机以及测量仪等一些防疫控制医疗物资 。生活物资是一些生活必需品,比如食物、纸巾、基本洗漱用品、水等。有必要储备防疫物资吗 有,非常有必要。
将病毒封堵在监狱大门外 ,实现“零感染”目标,并进一步加强联系协调,共同打赢疫情防控阻击战 。具体援助物资清单此次援助的疫情防控物资包括:防护口罩:4万个 隔离服:120件 红外额温计:50个 速干手消毒液:20瓶 这些物资有效缓解了监狱防疫工作的燃眉之急 ,为监狱落实防控措施提供了重要保障。
科学防护与健康管理严格遵守防疫措施:无论所在地区是否出现疫情,均需持续佩戴口罩 、保持社交距离、勤洗手,减少前往密闭或人群密集场所。若上海疫情外溢 ,需关注官方发布的疫情风险区域,避免非必要流动 。
不可知的封控,个人家庭做到字面“手中有粮,心中不慌“储备清单。
〖壹〗、装备与药品类装备类:真空机:降低厨房冰箱使用空间,延长食材保存时间 。豆浆机/空气电炸锅/豆芽机:临时简捷使用 ,减少消耗。保鲜膜 、保鲜袋、密封袋:辅助食材保存。药品类:常备药物:个人及幼儿常用药、VC药片(东北制药,3元/瓶) 、复合维生素B片(100片,10元/瓶)。
〖贰〗、饮品饮用矿泉水家中万一停水停电,饮用矿泉水会显得弥足珍贵 。其保质期长达12个月 ,常温保存即可。即便囤的没用上,平常外出自带一瓶,也比在商铺、商场购买水 、饮料和奶茶实惠。推荐囤大桶或更大桶的 ,比起小瓶装更加经济实惠,能满足日常用水需求,如做饭、喝水、泡面等 。
〖叁〗 、粮油米面类核心品类:大米、面粉、食用油、挂面 、杂粮(如小米、红豆)。囤货理由:日常消耗量大 ,春节期间宴请需求激增,且耐储存(密封保存可放半年以上)。建议:根据家庭人数囤积1-2个月用量,优先选取真空包装或密封罐储存 。 奶制品与蛋类核心品类:纯牛奶、酸奶 、鸡蛋、鹌鹑蛋。
〖肆〗、“手中有粮 ,心中不慌”体现了粮食安全对国家稳定和人民生活的重要性,我国通过坚守耕地红线 、提升粮食产量,实现了粮食自主保障 ,有效应对了世界形势变化带来的风险。世界粮食安全形势严峻,部分地区出现饥荒近期,受世界国内形势复杂多变、气候变化等因素影响,全球粮食供应链面临挑战 ,部分地区出现严重饥荒 。
〖伍〗、手中有粮,心中不慌是一种深入人心的生活智慧和粮食安全观念 “手中有粮,心中不慌 ”这句谚语 ,自古以来就深深植根于中华民族的文化传统之中。它不仅仅是对个人或家庭应对突发情况的一种智慧体现,更是对整个社会乃至国家粮食安全战略的一种朴素而深刻的表达。









